北京分行简介
中国光大银行北京分行是中国光大银行辖属一级分行,成立于1994年10月,经过多年的不懈努力,北京分行主要经营指标稳居光大银行系统前列,在北京同业中位列前茅。
北京分行坚持以习近平新时代中国特色社会主义思想为指导,全面贯彻落实党的二十大精神,坚持党的全面领导,按照中国光大集团、中国光大银行的工作部署,坚守金融工作的政治性、人民性,坚定不移走中国特色金融发展之路,坚持稳中求进工作总基调,贯彻新发展理念,聚焦主业推动发展,忠诚践行央企使命,以新担当新作为推动“一流财富管理银行”高质量发展,为实体经济发展、人民大众生活提供优质高效的金融服务。
岗位信息
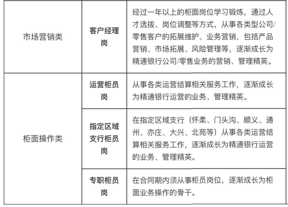
2024年校园招聘岗位分为金融科技类、市场营销类、柜面操作类共三大类岗位。岗位说明如下:

招聘条件
(一)具有良好的政治素质和道德品行,坚持党的领导,拥护国家大政方针;深刻领悟“两个确立”的决定性意义,增强“四个意识”,坚定“四个自信”,做到“两个维护”。
(二)爱岗敬业,认同我行企业文化,认可我行规章制度。
(三)诚实守信,德才兼备,廉洁自律,身体健康。
(四)符合我行核心胜任能力要求,具备与岗位要求相应的任职资格和能力要求。
(五)具有较强的风险合规意识,无任何违规违纪行为。
(六)符合我行员工行为管理相关要求,符合我行任职回避和业务回避相关制度要求。
(七)无违法犯罪记录,无其他不符合我行录用标准的情形。
(八)大学本科及以上学历(以招聘岗位最终要求为准),其中:
1. 国内院校应届毕业生:纳入国家统一招生计划(不含委培生和定向生),毕业时间在2023年1月1日至2024年7月31日之间,并于2024年7月31日前取得毕业证、学位证原版证件。
2.海外院校应届毕业生:毕业时间在2023年1月1日至2024年7月31日之间,并于2024年7月31日前取得毕业证或教育部留学服务中心出具的学历学位认证原版证件。
3.金融科技类岗位要求金融科技、计算机技术、软件开发、信息工程、数理分析、信息安全和网络通讯等IT相关专业;其他类岗位不限专业,金融科技类专业学生优先。
注:对于专职柜员岗,要求如下:
(1)身体健康,品行端正,无违法违纪记录;
(2)具备经济、管理及其他相关专业,大学本科(含)以上学历;
(3)年龄在26周岁(含)以下;
(4)符合我行柜员岗位核心胜任能力要求,并具备相关的任职资格。
(九)对退役军人等在同等条件下优先录取;按照“四个不摘”政策要求,针对国家已脱贫县生源,同等条件下优先考虑。
(十)应聘者须为最高学历后初次就业,未与其他单位建立劳动关系,未派遣,未参加社会保险。
(十一)无经商办企业或在工商企业兼 职的情形。
招聘流程及时间安排

简历投递方式
简历投递截止日期:2023年10月19日
简历投递地址:http://campus.51job.com/cebbank/hbh/index.html
其他事项
(一)应聘者应对填报信息和提供材料的真实性负责,如与事实不符,我行有权取消其考试和录用资格。
(二)在各招聘环节中,我行会及时通知进入下一环节的应聘者;对未能进入下一环节的应聘者,我行不再发布通知。
(三)我行未成立或委托成立任何考试辅导培训班,招聘过程未涉及任何收费项目。
(四)应聘者务必保证提交的联系方式正确无误,并保证通讯畅通。