01公司简介
齐心始创于1991年,专注政企采购服务30余年。齐心集团于2009年在深圳A股成功上市,是中国B2B办公物资服务和SaaS云视频的龙头企业,服务全球120多个国家和地区。
2023年,齐心集团获评商务部“2023年电子商务示范企业”“中国500最具价值品牌”“2023年中国工业品数字化先锋”“中国制笔行业民族品牌”《哈佛商业评论》“高能团队奖”等多类奖项。
公司优势:行业龙头、上市公司、数字化先锋、前景好、抗风险能力强、多元化业务。
02招聘详情
【招聘对象】
2024届本科及以上应届生
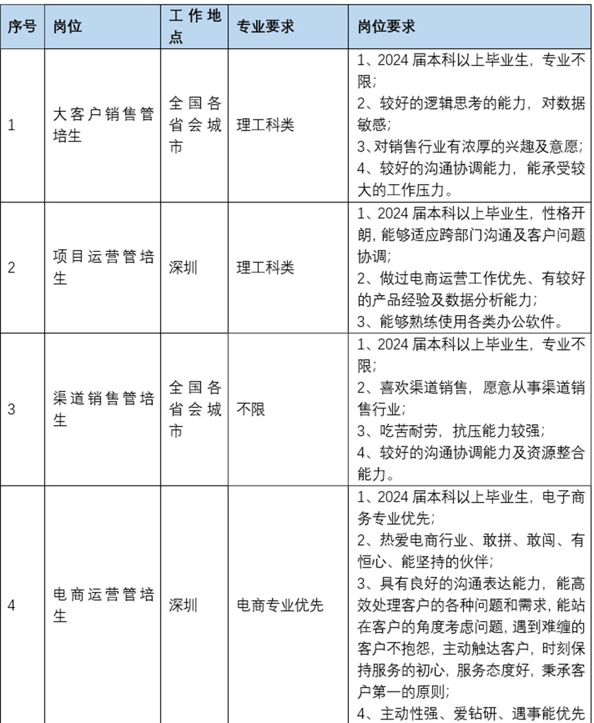
【招聘岗位】


工作地点:深圳总部、全国各省会城市的分子公司
03薪酬福利待遇
福利待遇
1. 薪酬:6000-12000元/月,综合年薪:7w-15w。
2. 荣誉激励:

3. 员工公寓:公司为员工提供环境优雅、干净整洁的员工公寓,四人寝、独立卫浴、大阳台、有空调。非集团办公员工提供住宿补贴,一线城市(北上广深杭)500元/月,其他城市300元/月,补贴从定岗开始,转正后截止。
4. 管培生入职交通补贴:管培生正式入职可报销到深交通费(按高铁二等座标准,最高报销700元,低于报销标准,按实际报销)
5. 智慧餐厅:公司向全体员工开放“智慧餐厅”,员工自助、高档配置、干净卫生、菜品齐全、价格亲民、健康美味。
6. 休闲娱乐:科技园区设有图书馆及休闲娱乐场所,有超大的瑜伽室,还有台球、羽毛球、健身房等。对了,热爱打篮球的同学们,咱们园区还有篮球场哦!
7. 其他福利:周末双休、五险一金、员工巴士、团建基金、公司活动、年度体检、下午茶等,你能想到的,这里都有哦!
晋升发展
1. 晋升通道:每年2次晋升/调薪的机会,管理线和专业线双通道发展,助力员工职业发展。
2.快速成长:一对一导师带教、专业管培生培养体系、人才轮动。
04简历投递
招聘流程
简历投递/宣讲会——无领导小组面试——一对一复试——在线测评——终试——OFFER发放——签三方
网申通道
电脑端:登录齐心集团招聘门户:https://comix.zhiye.com/,点击“校园招聘”,选择“校招职位”,投递简历。关注“齐心人”公众号,校招不迷路。